• TEL: 400-9677-032

    ITB8888通博看板-数据展示可视化软件

    ITB8888通博看板-数据展示可视化软件

    本产品可帮助企业用户轻松实施数据可视化查看,用于报表分析、数据汇报、领导驾驶舱看板、物联网数据展示、工业云组态、公司宣传等场景。产品可解决以下痛点:设备分散,内容维护费人费力;大屏设备悬挂在高处,开关机、内容展示维护困难;内容经常需要变化、撤换时,人工维护不及时。特别适用于私有化部署场景。

    产品支持导入EXCEL、CSV 等数据文件、ERP、OA等系统数据库、第三方系统数API接口数据。可以上传包括图片素材、字体、音视频资源、地图数据 、自定义开发的页面等,上传到ITB8888通博看板软件中使用。产品支持拖拉拽布局设计、零代码绑定数据、内置数十种图表组件,支持PC、手机 、大屏设备等不同分辨率的显示终端设备


    产品详情

    产品概述

    wps1.jpg 

    ITB8888通博看板是上海ITB8888通博物联网科技推出的一款在Windows系统、安卓系统等大屏设备数据可视化报表展示客户端软件工具,是一套开箱即用的提供生产力工具。可以用安装在工控机、安卓盒子、会议平板一体机、广告机等设备上。

    本产品可帮助企业用户轻松实施数据可视化查看,用于报表分析、数据汇报、领导驾驶舱看板、物联网数据展示、工业云组态、公司宣传等场景。产品可解决以下痛点:设备分散,内容维护费人费力;大屏设备悬挂在高处,开关机、内容展示维护困难;内容经常需要变化、撤换时,人工维护不及时。特别适用于私有化部署场景。

    产品支持导入EXCEL、CSV 等数据文件、ERP、OA等系统数据库、第三方系统数API接口数据。可以上传包括图片素材、字体、音视频资源、地图数据 、自定义开发的页面等,上传到ITB8888通博看板软件中使用。产品支持拖拉拽布局设计、零代码绑定数据、内置数十种图表组件,支持PC、手机 、大屏设备等不同分辨率的显示终端设备

    服务理念

    我司郑重承诺:

    您购买的不仅仅是产品,还有细致、周到的技术支持服务!!!=^_^= )  

    本产品,现场只需普通工人安装即可无需调试!

    我们免费提供远程指导,远程配置调试服务,将数据发送至用户指定的云平台。

    免费提供物联网方案咨询服务!

     

    产品特色优势

     

    拖拽设计,快速响应多变的业务需求;低代码二次开发,轻松满足个性化需求。

    丰富的数据源:关系型数据库、大数据组件、数据文件、外部数据API、物联网等。

    拖拽设计:灵活组合,像拼图一样 设计数据可视化报表,所见即所得。

    多端支持:支持为电脑端、手机端、Pad 端、拼接屏等不同分辨率展示终端设计可视化大屏。

    配置交互:配置化实现点击、跳转、弹窗、下钻、图表联动、数据筛选 等交互需求。

    报表推送:全自动推送到企业微信群、钉钉群、Email、大屏设备等渠道。

    内网私有化部署:数据安全自主掌控。

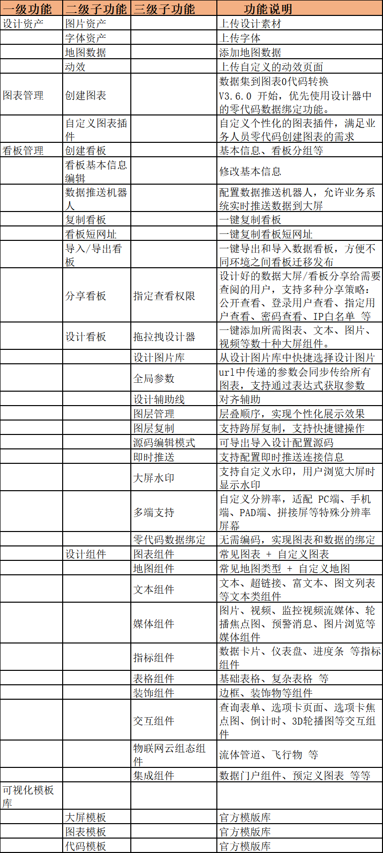
    产品功能

    wps2.jpg 

     

    系统功能架构

     

    4.1 数据接入

    微信图片_20240228114837.png


     

    wps3.jpg 

     

    wps4.png 

     

    4.2 可视化设计

    微信图片_20240228115035.png

    4.3 数据看板自动推送

    4.4 大屏展示

    品支持手机、电脑、拼接屏等硬件大屏展示设备

    微信图片_20240228115155.png

    4.5 数据门户

    在手机APP客户端中 随时随地查看数据报表

    4.6 低代码拓展

    微信图片_20240228115257.png 

    4.7 系统管理

    微信图片_20240228115535.png 

    项目实施过程

    本产品的项目实施可以分为以下几个步骤:数据采集、设计素材上传、可视化设计、报表发布等环节。

    wps5.jpg 

    项目实施过程示意图

    典型案例

    wps6.jpg 



    ITB8888通博
    网站地图