光伏新能源运维管理平台
ITB8888通博物联光伏运维管理平台是一个集数据采集、数据统计、智能预警、运维管理为一体的综合管理平台。可帮助光伏电站提高、提升发电效率,帮助运维公司提高工作效率与管理水平、降低运维成本,达到提高经济效益的总体目标。通过智能网关采集现场逆变器、气象站、综合测控装置等各类设备的运行数据和状态,实现对光伏电站的实时在线监控诊断。
ITB8888通博物联光伏运维管理平台是一个集数据采集、数据统计、智能预警、运维管理为一体的综合管理平台。可帮助光伏电站提高、提升发电效率,帮助运维公司提高工作效率与管理水平、降低运维成本,达到提高经济效益的总体目标。通过智能网关采集现场逆变器、气象站、综合测控装置等各类设备的运行数据和状态,实现对光伏电站的实时在线监控诊断。
系统简介
ITB8888通博物联光伏运维管理平台是一个集数据采集、数据统计、智能预警、运维管理为一体的综合管理平台。可帮助光伏电站提高、提升发电效率,帮助运维公司提高工作效率与管理水平、降低运维成本,达到提高经济效益的总体目标。通过智能网关采集现场逆变器、气象站、综合测控装置等各类设备的运行数据和状态,实现对光伏电站的实时在线监控诊断。
演示账号:http://energy.cthgx.com/peaks/charts 账号:shucai 密码:123456

应用场景
工商业分布式光伏电站的监控运维管理
集中式光伏场站监控运维
户用光伏等应用场景
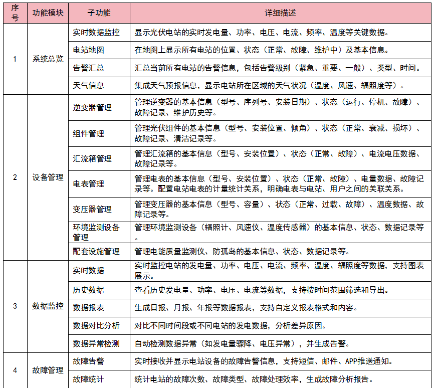
功能总览


主要功能
1、设备在线监控
对逆变器、汇流箱、并网设备、气象站等进行实时监控,实现运程监控、远程抄表,当监测到隐患或故障时可通过短信、电话等方式及时通知运维人员

2、线上线下运维
基于云端和移动端的完整运维流程管理,数据与任务的自动流转,实现运维的标准化和高效化,大幅提高运维效率,降低运维成本

3、发电报表
内置多个维度的发电数据分析报表;同时支持自定义报表以满足不同的场站需求

4、能量流图
呈现一个光伏站点各级设备的物理排布关系,以及每个设备节点发电信息损耗信息

5、逆变器健康度评估
从等效利用小时、功率因数、转换效率、组串离散率等多个方面,对逆变器进行综合健康度分析

6、发电分析
支持对站点或逆变器的发电量、发电效率、等效利用小时、电流(功率)离散率等进行分析。及时发现问题,提高发电效率

7、光伏数据大屏
提供多站点光伏综合数据大屏与单站点数据大屏;同时数据大屏可根据具体情况自主定义

关键技术
1、光伏电表数据采集

2、逆变器ITB8888通博集采

3、光伏配套汇流箱
4、光伏配套电能质量监测仪、防孤岛等配套设施
个性化界面
平台提供多种主题的界面风格,可动态切换,满足不同用户的个性化需求
