TEL: 400-9677-032

ITB8888通博物联光伏运维管理平台逆变器气象站测控装置实时在线监控数据采集统计预警

Apr,22,2025 << Return list


系统简介

ITB8888通博物联光伏运维管理平台是一个集数据采集、数据统计、智能预警、运维管理为一体的综合管理平台。可帮助光伏电站提高、提升发电效率,帮助运维公司提高工作效率与管理水平、降低运维成本,达到提高经济效益的总体目标。通过智能网关采集现场逆变器、气象站、综合测控装置等各类设备的运行数据和状态,实现对光伏电站的实时在线监控诊断。

图片1.png

 

应用场景

工商业分布式光伏电站的监控运维管理

集中式光伏场站监控运维

户用光伏等应用场景

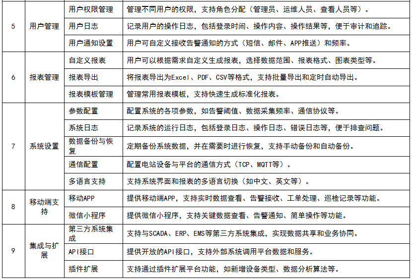
功能总览

22.png


 33.png

主要功能

1、设备在线监控

对逆变器、汇流箱、并网设备、气象站等进行实时监控,实现运程监控、远程抄表,当监测到隐患或故障时可通过短信、电话等方式及时通知运维人员

44.png

  

2、线上线下运维

基于云端和移动端的完整运维流程管理,数据与任务的自动流转,实现运维的标准化和高效化,大幅提高运维效率,降低运维成本

55.png

 

3、发电报表

内置多个维度的发电数据分析报表;同时支持自定义报表以满足不同的场站需求

66.png

 

4、能量流图

呈现一个光伏站点各级设备的物理排布关系,以及每个设备节点发电信息损耗信息

77.png

 

5、逆变器健康度评估

从等效利用小时、功率因数、转换效率、组串离散率等多个方面,对逆变器进行综合健康度分析

88.png

 

6、发电分析

支持对站点或逆变器的发电量、发电效率、等效利用小时、电流(功率)离散率等进行分析。及时发现问题,提高发电效率

 

99.png

7、光伏数据大屏

提供多站点光伏综合数据大屏与单站点数据大屏;同时数据大屏可根据具体情况自主定义

    1010.png

 

关键技术

1、光伏电表数据采集

1111.png

2、逆变器ITB8888通博集采

1212.png

3、光伏配套汇流箱

1313.png

4、光伏配套电能质量监测仪、防孤岛等配套设施

1414.png

 

 

个性化界面

平台提供多种主题的界面风格,可动态切换,满足不同用户的个性化需求

1515.png


ITB8888通博
网站地图